Recently, Prof. Zhang Shengping’s team reveals that a cucumber domestication gene CsCEPR1 simultaneously regulates seed size and fruit size, and achieves dual-trait selection during domestication. This study provides a new perspective for understanding the genetic mechanism of crop domestication and a key target for precise crop breeding in the future. The research findings were published in《Plant Biotechnology Journal》(IF5 year = 12.4).

Domestication signifies the beginning of crop breeding and seeds play a crucial role in conveying both domestication and evolutionary information. Wild species generally produce small seeds with pronounced dormancy, enabling them to survive in challenging environments. In contrast, modern cultivars feature larger seeds with reduced dormancy, optimising them for agricultural production. Domesticated from wild Cucumis sativus var. hardwickii, cucumber seeds follow the same rule.
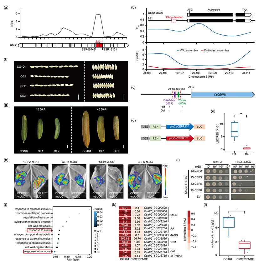
Here, we identified a 29-bp insertion/deletion variation in the CsCEPR1 promoter through fine mapping and domestication analysis that is significantly correlated with seed size. This variation reduces its expression by disrupting key cis-regulatory elements (W-box/CAAT-box) in the CsCEPR1 promoter. CsCEPR1 overexpression in transgenic cucumbers reduces seed size, enhances dormancy, and shortens fruit length. Further mechanistic studies revealed that CsCEPR1 interacts with C-terminally Encoded Peptides (CEPs) and modulates auxin signaling pathways, with transcriptomics and hormone profiling showing suppressed auxin biosynthesis in overexpressors. Collectively, this study finds that CsCEPR1 regulates the auxin pathway through a negative feedback mechanism, thereby influencing the sizes of seeds and fruits. This work provides both evolutionary insight into cucumber domestication and a direct target for molecular breeding, with the CsCEPR1 promoter serving as a genetic marker or CRISPR editing site to optimize seed and fruit traits in cucurbits.

Postdoctoral Researcher Han Jianan, Associate Researcher Guan Jiantao, and Associate Researcher Dong Shaoyun, from the State Key Laboratory of Vegetable Biobreeding at the Institute of Vegetables and Flowers, CAAS, are the co-first authors of the paper. Researcher Zhang Shengping, Researcher Miao Han and Researcher Sun Jiaqiang are the co-corresponding authors. This research was supported by the Earmarked Fund for The Chongqing Municipal People’s Government and Chinese Academy of Agricultural Sciences Strategic Cooperation Funding Project, Modern Agro-industry Technology Research System, the Agricultural Science and Technology Innovation Program of the Chinese Academy of Agricultural Sciences, and the Key Laboratory of Biology and Genetic Improvement of Horticultural Crops.
Link to this paper: http://doi.org/10.1111/pbi.70393