当前位置: 首页» 新闻动态» 综合新闻

IJBM|设施栽培课题组首次发现过氧化氢(H2O2)调控昼/夜黄瓜子叶开闭及生长

       近日,中国农业科学院蔬菜花卉研究所设施栽培课题组在过氧化氢(H2O2)调控黄瓜子叶开闭以及生长的机制研究方面取得新进展,揭示了CsBZR4-CsRBOH5.1-BR模块调控黄瓜子叶的开闭和扩张。相关成果以“CsBZR4-CsRBOH5.1-BR module regulates opening/closure and expansion of cucumber cotyledons” 为题发表在国际期刊International Journal of Biological Macromolecules(IF=8.5)上。


1.jpg


       黄瓜(Cucumis sativus L.)是一种营养丰富且广泛种植的蔬菜作物。子叶作为植物发育的起始器官,在适应外界环境及维持生命活动中发挥关键作用,因此研究黄瓜子叶的生长发育对培育健壮植株具有重要意义。H2O2在植物的多种生理过程中扮演重要角色。然而其在子叶昼夜开闭与扩张中的调控作用及相关机制尚未有文献报道。

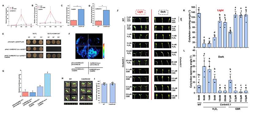
       本研究首次在植物中发现,由RBOH介导产生的H2O2是调控子叶昼夜展开/关闭及扩张的关键因子。在缺失H2O2合成的Csrboh5.1黄瓜突变体中,子叶在白天无法正常展开,夜间亦不能正常闭合,而外源施加H2O2则可恢复其正常表型。进一步机制研究表明,CsRBOH5.1-H2O2通过调控油菜素内酯(BR)的合成参与该过程,而BR又通过激活CsBZR4转录因子促进CsRBOH5.1的转录。值得注意的是,CsBZR4并不直接作为核心信号组分调控子叶的开闭,而是通过转录调控CsRBOH5.1间接影响该过程。

       综上所述,本研究首次揭示了植物RBOH介导的H2O2在子叶发育中的调控作用,并阐明了一种新的“CsBZR4-CsRBOH5.1-BR”反馈通路。该模块通过氧化代谢和BR合成的相互调节,确保子叶生长动力学的精确控制,为理解植物器官发生过程中的氧化还原稳态与激素调控的整合机制提供了新的视角。


2.jpg

图1 CsBZR4-CsRBOH5.1-BR模块调控黄瓜子叶的昼夜开闭


       中国农业科学院蔬菜花卉研究所为论文第一完成单位,刘璐博士后为该论文第一作者,李衍素研究员、孙敏涛副研究员为共同通讯作者。本研究得到国家自然科学基金(No.32102462、No.32072652)、中国农业科学院科技创新计划(CAAS-ASTIP-IVFCAAS)和农业部园艺作物生物学与种质创新重点实验室的支持。于贤昌教授对论文的设计给予了指导,狄清华博士(现入职安徽省农科院)创建了实验所需的转基因材料。

原文链接:https://doi.org/10.1016/j.ijbiomac.2025.149186

关于我们

联系我们

地址:北京市海淀区中关村南大街12号

邮编:100081

电子邮箱:ivfcaas@caas.cn

传真:010—62146160

电话:010—82109520